вебинар:
5 лучших дизайн-концепций Разбор арт-дира
Студия
Курсы
Дизайн-проекты
Учебник UX/UI
Шрифты
Мокапы
Полезные сайты
Вакансии
Статьи
Подобрать дизайнера
STILO
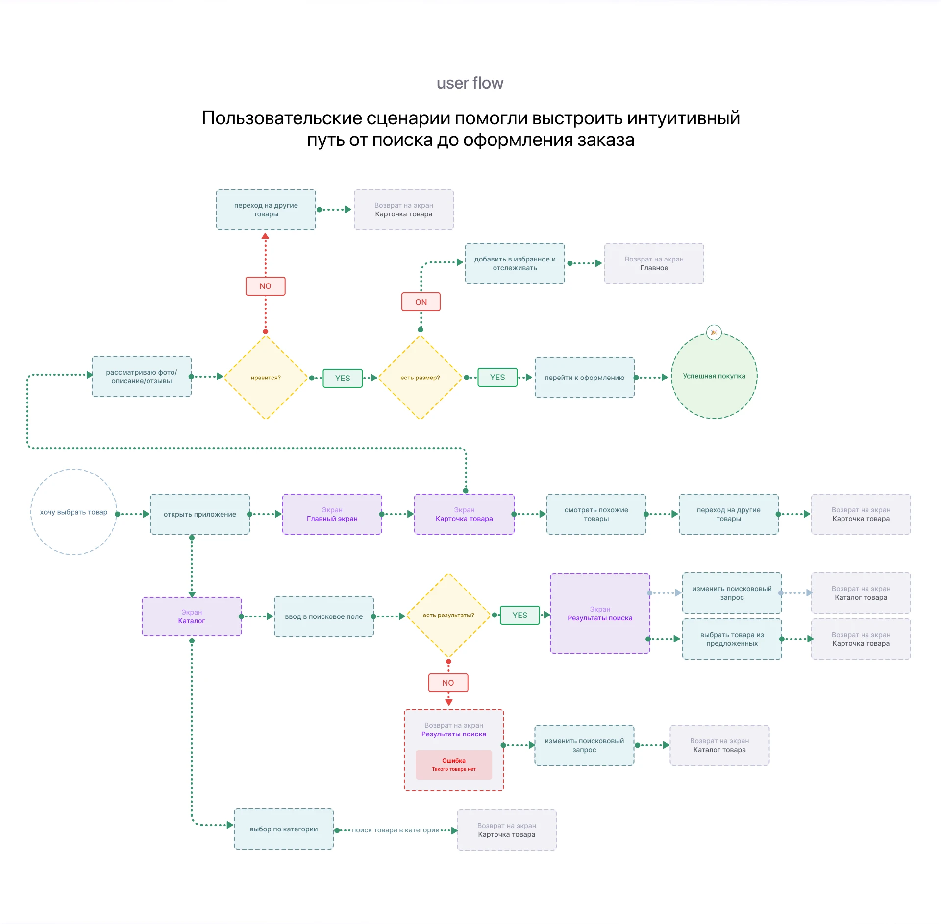
Приложения/UX
*
Лучший дизайн
Ульяна Кот
Ульяна Кот
О проекте
STILO
Приложения/UX
*
Лучший дизайн
Ульяна Кот
О проекте
Отзыв о курсе
Ценность курса
Скорость ответов
Качество
обратной связи
Понятность
объяснений
Как вы думаете , что результативнее (если бы вам пришлось выбрать) - делать проект в свободном режиме или быстрым спринтом?
Что вам понравилось в спринте?
Возникали ли сложности
во время обучения?
Если вы работаете/обучаетесь, было ли вам комфортно совмещать обучение с работой?
Сколько времени в среднем вы тратили в день?
STILO
Приложения/UX
*
Лучший дизайн
Ульяна Кот
Ульяна Кот
О проекте
STILO
Приложения/UX
*
Лучший дизайн
Ульяна Кот
О проекте
Отзыв о курсе
Ценность курса
Скорость ответов
Качество
обратной связи
Понятность
объяснений
Как вы думаете , что результативнее (если бы вам пришлось выбрать) - делать проект в свободном режиме или быстрым спринтом?
Что вам понравилось в спринте?
Возникали ли сложности
во время обучения?
Если вы работаете/обучаетесь, было ли вам комфортно совмещать обучение с работой?
Сколько времени в среднем вы тратили в день?
Другие проекты автора
Релевантные проекты
SmartSource
Тимофей Карпухин
Приложения/UX
Art.Craft.
Анна Аминова
Приложения/UX
CLOTH
Елена Бражник
Приложения/UX
TogetheRent
Константин Иванов
Приложения/UX
Загрузить еще
1 / 78